2018년도 공학인증요건
| ABEEK 교과과정 | ||
|---|---|---|
|
ABEEK 교과 구분 |
최소 이수학점 |
비 고 |
| 전문교양 | 16 | ▪English Listening Practice 1 English Reading Practice 1, 2 문제해결을 위한 글쓰기와 발표, 서양철학:쟁점과 토론, 세계사:인간과문명, 세종사회사회봉사1 (위 전문교양 과목을 포함하여 16학점이상 이수) |
| MSC | 30 | 일변수미적분학, 다변수미적분학, 공업수학1,2, 수치해석, 일반물리학및실험1,2, 일반화학, 소프트웨어기초코딩, 고급프로그래밍입문-C (위 수학, 기초과학, 전산학 과목을 포함하여 30학점이상 이수) |
| 전공 | 54 (12) |
▪전공 이론 및 설계(설계교과목 12학점이상)포함 54학점 이상 : 기초설계와 종합설계를 포함하여 인증필수과목은 반드시 이수
▪설계과목 : 설계 관련 open problem을 제시하여 각 학생이 답을 찾아가는 과정과 결과 제시로 평가하는 과목으로, 공학설계요소 (목표와 기준 설정, 합성, 분석, 제작, 시험, 평가)를 고루 교육시킬 수 있도록 구성 *17년도 2학기부터 설계교과 및 학점 변경으로 인한 피해가 없도록 확인 후 교과 이수바람.
▪1학년
– 기초설계, 2, 3학년 – 응용기계설계, 열유체응용설계 4학년- 종합설계로 설계과목 구성
|
| 인증최소 이수학점 | 100 | 기계공학과 졸업 이수 요구 학점 : 130학점 이상 |
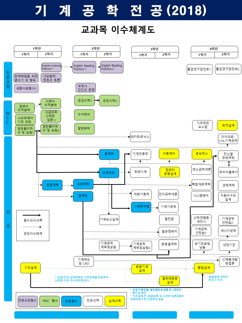
2018년도 이수체계도
2018년도 입학자 교과과정
| 학년 | 학기 | 교과구분 | 인증구분 | 교과목명 | 학점(설계) |
|---|---|---|---|---|---|
| 1 | 1 | 전문교양 | 인필 | 문제해결을 위한 글쓰기와 발표 | 3 |
| 전문교양 | 인필 | 세종사회봉사1 | 1 | ||
| MSC | 인필 | 소프트웨어기초코딩 | 3 | ||
| MSC | 인필 | 일변수미적분학 | 3 | ||
| MSC | 인필 | 일반물리학및실험1 | 3 | ||
| 전필 | 인필 | 기초설계 | 3(3) | ||
| 소계 | 16(3) | ||||
| 2 | 전문교양 | 인필 | English Listening Practice 1 | 2 | |
| 전문교양 | 인필 | 서양철학:쟁점과토론 | 3 | ||
| MSC | 인필 | 다변수미적분학 | 3 | ||
| MSC | 인필 | 일반물리학및실험2 | 3 | ||
| MSC | 인필 | 고급프로그래밍입문-C | 3 | ||
| 전필 | 인필 | 공업역학 | 3 | ||
| 소계 | 17 | ||||
| 2 | 1 | 전문교양 | 인필 | English Reading Practice 1 | 2 |
| MSC | 인필 | 공업수학1 | 3 | ||
| MSC | 인필 | 수치해석 | 3 | ||
| MSC | 인필 | 일반화학 | 3 | ||
| 전필 | 인필 | 고체역학 | 3 | ||
| 전필 | 인필 | 열역학 | 3 | ||
| 전문교양선택 | 인필 | 세계사:인간과문명 | 3 | ||
| 전선 | 인선 | 기계제도및CAD | 3 | ||
| 소계 | 23 | ||||
| 2 | 전문교양 | 인필 | English Reading Practice 2 | 2 | |
| MSC | 인필 | 공업수학2 | 3 | ||
| 전필 | 인필 | 동역학 | 3 | ||
| 전필 | 인필 | 유체역학 | 3 | ||
| 전선 | 인선 | 기계공학계측 및 실험 1 | 3 | ||
| 전선 | 인선 | 기계요소설계 | 3 | ||
| 소계 | 17 | ||||
| 3 | 1 | 전필 | 인필 | 기계제작법 | 3 |
| 전선 | 인필 | 응용기계설계 | 3(3) | ||
| 전선 | 인선 | 재료거동학 | 3 | ||
| 전선 | 인선 | 기계진동학 | 3 | ||
| 전선 | 인선 | 메카트로닉스 | 3(1) | ||
| 전선 | 인선 | 유체기계 | 3 | ||
| 전선 | 인선 | 기계공학계측 및 실험2 | 3 | ||
| 소계 | 21(4) | ||||
| 2 | 전선 | 인필 | 열공정해석 | 3 | |
| 전선 | 인필 | 응용열역학 | 3 | ||
| 전선 | 인선 | 기계가공학 | 3 | ||
| 전선 | 인선 | 자동제어 | 3(1) | ||
| 전선 | 인선 | 열전달 | 3 | ||
| 전선 | 인선 | 전자공학개론 | 3 | ||
| 전선 | 인선 | 컴퓨터응용설계 | 3(1) | ||
| 전선 | 인선 | 열유체응용설계 | 3(3) | ||
| 소계 | 24(5) | ||||
| 4 | 1 | 전선 | 인필 | 종합설계 | 3(3) |
| 전선 | 인선 | 졸업연구및진로1 | 1 | ||
| 전선 | 인선 | 기계공학인턴쉽1 | 3 | ||
| 전선 | 인선 | 복합재료역학 | 3 | ||
| 전선 | 인선 | 기초유한요소법 | 3 | ||
| 전선 | 인선 | 로보틱스 | 3(1) | ||
| 전선 | 인선 | 공기조화및냉동 | 3 | ||
| 전선 | 인선 | 연소공학개론 | 3 | ||
| 전선 | 인선 | 산학연협동세미나 | 2 | ||
| 전선 | 인선 | 시스템해석 | 3 | ||
| 소계 | 27(4) | ||||
| 2 | 전선 | 인필 | 졸업연구및진로2 | 1 | |
| 전선 | 인선 | 신제품개발방법론 | 3 | ||
| 전선 | 인선 | 생체역학 | 3 | ||
| 전선 | 인선 | 최적설계 | 3(1) | ||
| 전선 | 인선 | 트라이볼로지 | 3 | ||
| 전선 | 인선 | 내연기관 | 3 | ||
| 전선 | 인선 | 기계공학인턴쉽2 | 3 | ||
| 전선 | 인선 | 마이크로나노기계공학 | 3 | ||
| 전선 | 인선 | 전산열유체역학 | 3 | ||
| 전선 | 인선 | 에너지공학 | 3 | ||
| 전선 | 인선 | 자동차구조 설계 | 3 | ||
| 소계 | 31(1) | ||||